• 400-123-4567

    工作时间

    周一至周五:9:00-21:00

    周末及节日:9:00-18:00

  • 手机版二维码

    随时手机查素材

  • 扫描二维码

    加入官方微信群

西姆 管理员
  • 未知地域
  • 1197发帖数
  • 1197主题数
  • 0关注数
  • 0粉丝

C4D教程 可爱卡通三维卧室建模制作 How to Make an Isometric Room in Cinema 4D and

[复制链接]
C4D教程 可爱卡通三维卧室建模制作 How to Make an Isometric Room in Cinema 4D and Octane
学习目标
  • C4D

    课程分类

  • 小时

    课程时长

  • 课时

    总课时

  • 隐藏内容

    提取码

  • 完整课程下载
  • ‘ ’免责说明:本站所有资源来自互联网搜集和网友提供,仅供学习研究使用,不得用于商业用途,请在24小时内删除! 如果你喜欢,请购买正版。 本站所发布的一切破解补丁、注册机和注册信息及软件的解密分析文章仅限用于学习和研究目的;不得将上述内容用于商业或者非法用途,否则,一切后果请用户自负。 本站所有资源来自网络,本站无法辨别资源是否对您的计算机等造成危害,请谨慎下载,本站不承担任何后果,下载即默认同意此条款。
  • 课程详情介绍
  • 试学课程列表
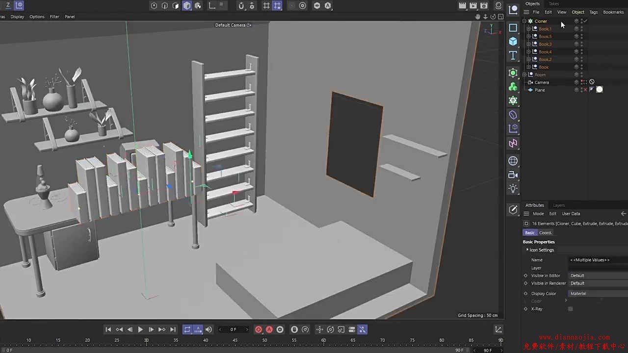
  • 这个Cinema 4D建模教程适合初学者和熟悉C4D的用户。我们将带您逐步学习如何在Cinema 4D中制作一个可爱的卡通风格的三维卧室。我们会教您如何建模每个元素,添加颜色、纹理和灯光,然后使用Octane渲染器完成最终的渲染。
  • {nex_kc_name_242_value}{nex_kc_length2_24_value}
    {nex_kc_name_243_value}{nex_kc_length3_24_value}
    {nex_kc_name_244_value}{nex_kc_length4_24_value}
    {nex_kc_name_245_value}{nex_kc_length5_24_value}
    {nex_kc_name_246_value}{nex_kc_length6_24_value}
    {nex_kc_name_247_value}{nex_kc_length7_24_value}
    {nex_kc_name_248_value}{nex_kc_length8_24_value}
    {nex_kc_name_249_value}{nex_kc_length9_24_value}
    {nex_kc_name_2410_value}{nex_kc_length1_240_value}
2.jpg
主要内容
  • 建模每个元素: 通过逐步指导,学习如何使用Cinema 4D建模工具制作卧室中的每个元素,包括床、桌子、椅子等。
  • 添加颜色和纹理: 学习如何为建模的元素添加颜色和纹理,使场景更加生动。
  • 设置灯光: 掌握如何在场景中设置灯光,以实现所需的光影效果。
  • Octane渲染: 学习如何使用Octane渲染器进行最终渲染,获得高质量的渲染结果。
优势
  • 适合初学者和熟练者: 无论您是初学者还是对C4D已经比较熟悉,这个教程都能够帮助您提升建模和渲染技能。
  • 实用的技术指导: 教程提供了实用的技术指导,让您能够快速掌握建模和渲染的关键技巧。
  • 完整的项目实践: 通过完成一个完整的建模项目,您将从实践中学习到更多的经验和技能。
This is the perfect Cinema 4D modelling course for beginners and those more familiar with C4D alike. We’ll take you through the modelling of every element in this isometric room, teach you how to add colour, texture and lighting, and guide you through the final render in Octane.

回复

使用道具 举报

高级模式
B Color Image Link Quote Code Smilies

本版积分规则

猜你喜欢
客服电话
400-1234-7788

24x7小时免费咨询

  • 官方在线客服

    QQ客服:白嫖1

    点击交谈

    QQ客服:白嫖1

    点击交谈

    QQ客服:白嫖1

    点击交谈
  • *********

  • 手机扫码查看手机版

    手机查找资源更方便

  • 扫一扫关注官方QQ

    加入官方QQ群

Powered by www.diannaojia.Com.X3.5 ©2005-2025 DisM! 电脑家( 苏ICP备2021011618号-3 )营业执照